9月16日
在现代半导体制造、制药洁净室等高技术产业中,对空气中微粒和生物污染物的严格控制至关重要。然而,高湿度环境使传统过滤膜面临电荷衰减、微生物快速繁殖和孔隙堵塞三大挑战,导致过滤效率下降、寿命缩短。目前,行业通常依赖多个功能单一的膜层组合,不仅复杂且存在材料兼容性问题,亟需一种集成多功能的高性能空气净化材料。
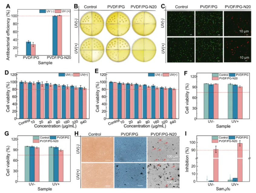
南京工业大学刘泽贤教授、仲兆祥教授合作成功开发出一种光活性Janus纳米纤维膜,通过顺序静电纺丝技术构建具有不对称润湿性的双层结构。该膜一面为嵌入氮掺杂碳量子点(N-CQDs)的亲水层,另一面为疏水微通道层,仿生仙人掌刺与花粉结构,实现单向水分传输、高效气溶胶过滤和紫外激活下的病原体灭活。该膜对PM0.3的截留率超过99.59%,并在30分钟内对革兰氏阳性和阴性细菌实现6-log(99.9999%)灭活,同时具备优异的循环稳定性,10次使用后仍保持98.5%的过滤效率。相关论文以“Multifunctional Photoactive Janus Nanofibrous Membranes for Unidirectional Water Transport and Remediation of Airborne Pathogens and Pollutants”为题,发表在ACS Nano上。
研究团队首先通过柠檬酸与尿素的固相热解合成了N-CQDs,并系统优化了其摩尔比例。当比例为1:2时,N-CQDs表现出最强的绿色荧光和单指数荧光衰减行为,说明其具有稳定的激子行为和高效ROS生成能力。结构表征显示,N-CQDs粒径为2~5 nm,具有石墨晶格和丰富的含氧、含氮官能团,为其光催化活性提供了基础。在抗菌实验中,N-CQDs在紫外光激活下5分钟内即可实现99.99%的细菌灭活,其机制主要通过产生活性氧物种(ROS)引起氧化损伤。



随后,团队通过顺序静电纺丝制备了PVDF疏水层和N-CQDs掺杂的PVA/GEL(PG-N)亲水层组成的Janus膜。随着N-CQDs负载量增加,纤维直径逐渐增大,且在15%以上负载时出现片状或花苞状分级结构,显著增强了膜的机械强度和亲水性。PG-N20膜(20% N-CQDs)表现出零度水接触角和高粘附力,适合作为亲水层用于构建Janus结构。

在单向输水行为研究中,该膜表现出明显的方向性:水滴从疏水PVDF侧能迅速渗透至亲水PG-N20侧,而反向则被有效阻挡。荧光示踪和微力测量进一步证实了其抗重力单向输水能力。该行为由不对称毛细压力驱动,亲水层产生正毛细压力吸引水分,疏水层产生负压力阻隔反向渗透。

此外,该膜还表现出优异的生物相容性和抗病毒性能。在细胞实验中,N-CQDs和复合膜均未表现出明显细胞毒性。针对H1N1病毒,PVDF/PG-N20膜在黑暗条件下即可实现91.2%的抑制率,紫外激活后提升至99%。其抗病毒机制包括静电吸附、高效过滤和光催化灭活三者协同。

在过滤性能方面,PVDF/PG-N20膜对PM0.3的过滤效率达99.59%,且在高湿度环境下仍保持稳定。经过10次热循环后,其过滤效率仍保持在99.51%,抗菌活性超过99.9%,显示出良好的耐用性和可重复使用性。CFD模拟表明,花苞状结构通过扰动流场、增强布朗扩散和范德华力,显著提升了颗粒捕获效率。

该研究成功构建了一种具有多层次结构的光活性Janus纳米纤维膜,集成了定向水分管理、高效颗粒过滤和光驱动抗菌抗病毒功能于一体,解决了高湿度环境下传统过滤材料性能衰减的难题。该膜在生物医学隔离服、智能通风系统和可重复使用呼吸设备等领域具有广阔应用前景,为多功能空气净化材料的理性设计提供了新思路。
(来源:高分子科学前沿)
※ 有关作品版权事宜请联系:010-84463638转8850 电子邮箱:info#texleader.com.cn
bet伟德娱乐手机版官方微信

© 2025 伟德的真网址 版权所有
京ICP备10009259号-3
京公网安备 11010502045125号