9月3日
近日,东华大学丁彬教授、王先锋研究员、李晓然研究员研究团队开发出一种新型可喷涂、光热响应性纤维嵌入水凝胶,能够通过近红外光(NIR)调控释放药物并招募干细胞,显著促进感染伤口的愈合。该研究为临床治疗复杂感染伤口提供了新的策略和材料平台。相关论文以“Sprayable Photothermal Fiber-Embedded Hydrogels to Engineer Microenvironment for Infected Wound Healing”为题,发表在Advanced Functional Materials上。
该研究通过将载有金纳米棒(AuNRs)和抗炎药物双氯芬酸钠(DS)的聚乳酸-羟基乙酸共聚物(PLGA)电纺短纤维嵌入基质细胞衍生因子1α(SDF-1α)固定的明胶甲基丙烯酰胺(GelMA)水凝胶中,构建出一种多功能喷雾敷料。该系统具备光热抗菌、按需抗炎药物释放和持续招募干细胞的能力,显著改善了感染伤口的微环境,加速愈合过程。

图1. 用于加速感染伤口愈合的可喷涂光热纤维嵌入水凝胶构建及其微环境调控示意图
研究人员首先成功合成了具有良好光热转换性能的金纳米棒(AuNRs),并通过聚乙二醇(PEG)修饰提高了其生物相容性。透射电镜图像显示AuNRs形貌均匀,长度约56.6 nm,宽度约14.6 nm。Zeta电位和FTIR谱图证实了PEG成功修饰。随后,AuNRs被嵌入PLGA电纺纤维中,制备出具有光热响应的纤维膜。扫描电镜和能谱分析表明AuNRs均匀分布在纤维内部,且纤维经氨解和均质化处理后得到长度约18.2 μm的短纤维,便于后续分散与水凝胶复合。

图2. 载AuNRs的PLGA短纤维的制备与表征
在构建水凝胶系统方面,研究选用可光交联的GelMA作为基质。核磁共振氢谱证实甲基丙烯酰基成功接枝。该前体溶液可在80秒内通过紫外光固化形成稳定的水凝胶,其内部呈现多孔结构,平均孔径约89 μm,短纤维均匀分布其中,模拟了细胞外基质结构。流变测试表明,纤维的加入显著提高了水凝胶的机械韧性。喷涂实验显示,含1%短纤维的水凝胶溶液可通过普通喷雾瓶均匀喷涂,并在猪皮表面快速凝胶化,表现出良好的贴合性和稳定性。

图3. 短纤维嵌入水凝胶的开发与性能
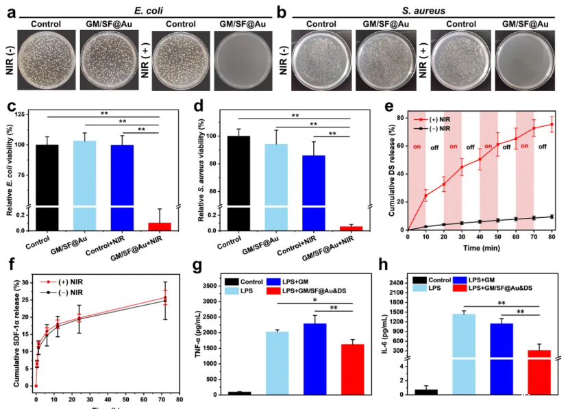
光热性能测试表明,随着AuNRs含量的增加,水凝胶在808 nm NIR照射下温度迅速上升,最高可在5分钟内升高35°C,且经过5次循环后仍保持稳定的升温能力,说明其具备可靠的光热转换性能。体外抗菌实验进一步证实,经NIR照射后,该水凝胶对大肠杆菌和金黄色葡萄球菌的杀菌效率均超过99.9%。

图4. 纤维水凝胶的体外光热抗菌与抗炎性能
在药物释放方面,研究实现了NIR触发的按需释放模式。无照射时,DS释放缓慢平稳;一旦照射,PLGA纤维温度超过玻璃化转变温度,DS释放显著加速。而SDF-1α则呈现持续缓释行为,两者形成时序协同释放,符合伤口愈合过程中先抗炎后促再生的生物学需求。抗炎实验表明,该水凝胶能显著降低由LPS诱导的巨噬细胞中TNF-α和IL-6的表达,显示出良好的抗炎效果。
生物相容性实验结果良好,所有水凝胶组溶血率低于2%,细胞毒性低,并能促进L929细胞和间充质干细胞(MSCs)的粘附与增殖。划痕实验显示,含SDF-1α的水凝胶能显著促进MSCs迁移, scratch修复面积达55.3%,明显高于对照组。

图5. 生物相容性与MSCs迁移行为
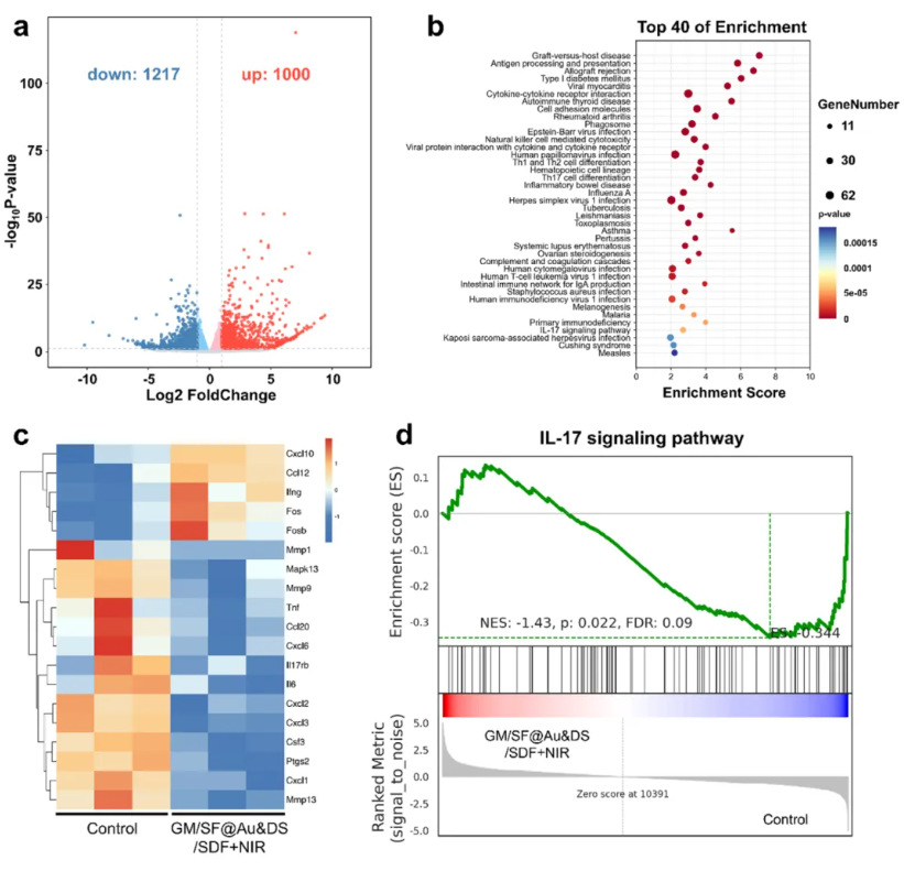
在大鼠金黄色葡萄球菌感染伤口模型中,该水凝胶结合NIR照射能迅速将伤口温度升至50°C,有效清除细菌。治疗15天后,GM/SF@Au&DS/SDF + NIR组伤口几乎完全愈合,组织学染色显示更完整的皮肤结构、更成熟的胶原沉积、更少的炎症细胞(CD68+),以及更多的MSCs(CD90+)和血管(CD31+),表明其具有优异的促愈合能力。RNA测序分析进一步揭示,该治疗可抑制IL-17等炎症相关信号通路,证实其在分子水平上缓解过度炎症反应。

图6. 多功能水凝胶在金黄色葡萄球菌感染伤口模型中的体内疗效评估

图7. 组织学染色评价

图8. RNA测序分析表明治疗后第5天炎症反应被抑制
综上所述,该项研究开发了一种具有光热抗菌、按需释药和干细胞招募功能的可喷涂水凝胶敷料,能够通过调控伤口微环境显著加速感染伤口的愈合。该多功能平台为临床治疗复杂感染伤口提供了新的解决方案,具有重要的转化前景。
(来源:高分子科学前沿)
※ 有关作品版权事宜请联系:010-84463638转8850 电子邮箱:info#texleader.com.cn
bet伟德娱乐手机版官方微信

© 2025 伟德的真网址 版权所有
京ICP备10009259号-3
京公网安备 11010502045125号