2024年8月15日
全球公共卫生事件频发,病原体防控成为社会密切关注的焦点。作为病原体防控的核心材料之一,个人防护织物可有效切断病原体的传播途径,保障人体健康。然而,传统防护织物及制品对细菌、病毒等病原体的阻隔能力有限,且不具备主动消杀功能,可能诱发二次污染;而提升安全阻隔性,势必会不同程度地损失织物本身的舒适性。兼具安全阻隔性与舒适性的防护织物,往往因为高昂的成本和复杂的制造工艺,大多仍停留于实验室开发阶段。因此,开发能够同时满足高安全性、高舒适性和可规模化量产的防护织物,成为防护材料的重要研究方向之一。

近期,东华大学研究团队结合有机无机杂化技术与异步拉伸技术,开发了一种可规模化量产的抗病原体杂化聚四氟乙烯纳米纤维膜(HPNFM),并在此基础上设计制造了基于HPNFM的个人防护服,突破了防护服在高安全性、高舒适性和可规模化生产的“三角法则”,在未来有巨大的应用潜力。
研究人员采用氧化亚铜纳米颗粒(Cu2O NPs)作为抗病原体纳米杂化材料,分别以硬脂酸(SA)和异构烷烃(IP)为改性剂和分散剂,成功构建了可稳定分散且具有耐热耐氧化性能的改性氧化亚铜纳米颗粒(mCu2O NPs)。SA作为改性剂在Cu2O NPs表面形成疏水层,改善其在IP中的分散性及稳定性。更重要的是,在纳米纤维膜热定形过程(380℃)中,SA可利用自身热氧分解作用吸收热量和氧气,从而保障氧化亚铜的稳定性及抗病原体活性。

经过杂化混合、膏体挤出、热成形拉伸等工序,研究人员成功制备出具有放射状“岛-链”纳米结构的HPNFMs。HPNFMs在微观形貌上具有与纯PTFE纳米纤维膜相似的辐射状“原纤-节点”交错纤维网络结构。同时,其节点处裸露的大量Cu2O NPs,可保障HPNFMs的高效抗菌、抗病毒性能。

研究发现,独特的放射状“岛-链”纳米多孔结构,赋予HPNFMs优异的防水性和透气透湿性,可极大提升织物的舒适性;“岛-链”结构结合表面裸露的高效抗病原体纳米颗粒,利用耦合静电诱导和活性氧基病原体消杀机制,可实现高效的抗菌抗病毒特性。

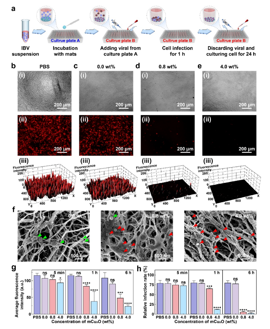
该研究以大肠杆菌和金黄色葡萄球菌为细菌模型,通过抗菌实验发现,随着氧化亚铜纳米颗粒添加量的增加,HPNFMs的抗菌性能逐渐增强,微观上细菌形态表现出褶皱与破裂特征。当添加量为4.0%时,培养皿几乎无菌落繁殖,说明HPNFMs具有一定的广谱抗菌性能。

在抗病毒效果评价中,采用红色荧光基因修饰的传染性支气管炎病毒(IBV)和人肺泡腺癌基底上皮细胞(A549)分别作为感染病原体和受感染细胞。相较于空白组和对照组,实验组(HPNFMs)的胞内荧光强度明显下降,表明大量病毒已被HPNFMs表面节点处的ROS灭活,不具备感染细胞的能力,表现出高效的抗病毒性能。

在此基础上,研究人员设计制造了基于杂化PTFE纳米纤维膜的主动防护型防护服。相较于传统防护服,该防护服不仅透气透湿,有效实现热湿传递,保障舒适性,还能在使用寿命周期内有效灭活细菌和病毒,满足高安全性、高舒适性和可规模化生产的防护织物及制品的性能需求。

该研究为开发下一代个人防护产品提供了新思路,相关成果以“Mass-Producible Hybrid Polytetrafluoroethylene Nanofiber Mat with Radial Island-Chain Architecture as Anti-Pathogen Cloth in Individual Protection”为题发表在Advanced Fiber Materials上。
(来源:Advanced Fiber Materials)
※ 有关作品版权事宜请联系:010-84463638转8850 电子邮箱:info#texleader.com.cn
bet伟德娱乐手机版官方微信

© 2025 伟德的真网址 版权所有
京ICP备10009259号-3
京公网安备 11010502045125号