2018年12月4日
为贯彻落实中华人民共和国工业和信息化部制定的《2018年消费品工业“三品”专项行动重点工作安排》的核心精神,推动企业加快实施“三品战略”,注重责任发展与文化传承,倡导以市场需求为导向的产品创新与创意设计,发挥创新产品的示范引领作用,树立创新产品的品质满意度和品牌信任度,受工业和信息化部消费品工业司委托,伟德app官方正版下载地址开展了培育和推广2018年度十大类纺织创新产品工作。
资格和形式审查
生产力促进部对企业提交的申报材料进行形式审查和资格审查,截止9月30日,共计60家企业的81件产品通过审查。
现场评定
11月7日,十大类纺织创新产品评选会在北京举行,经评选专家组评议,共有54件产品入围本年度十大类纺织创新产品,其中服装类产品22件,家纺类产品18件,产业用类产品14件。
消费者投票
为了增加广大消费者的关注度和参与度,11月16—19日,项目新增消费者投票环节,吸引行业内外的广泛关注和积极参与,共计14.84万位消费者参与,总票数为22.22万票。
公示
11月20—26日,本着公平、公正、公开的原则,将评选出的创新产品在工业和信息化部、伟德app官方正版下载地址、伟德客户端下载平台官网、中国服装协会、中国家用纺织品行业协会、中国产业用纺织品行业协会的官方网站进行公示。
经伟德app官方正版下载地址研究决定:授予杭州万事利丝绸科技有限公司——“梦幻伦敦”双面异色丝巾等十大品类共54件产品“2018年度十大类纺织创新产品”称号。
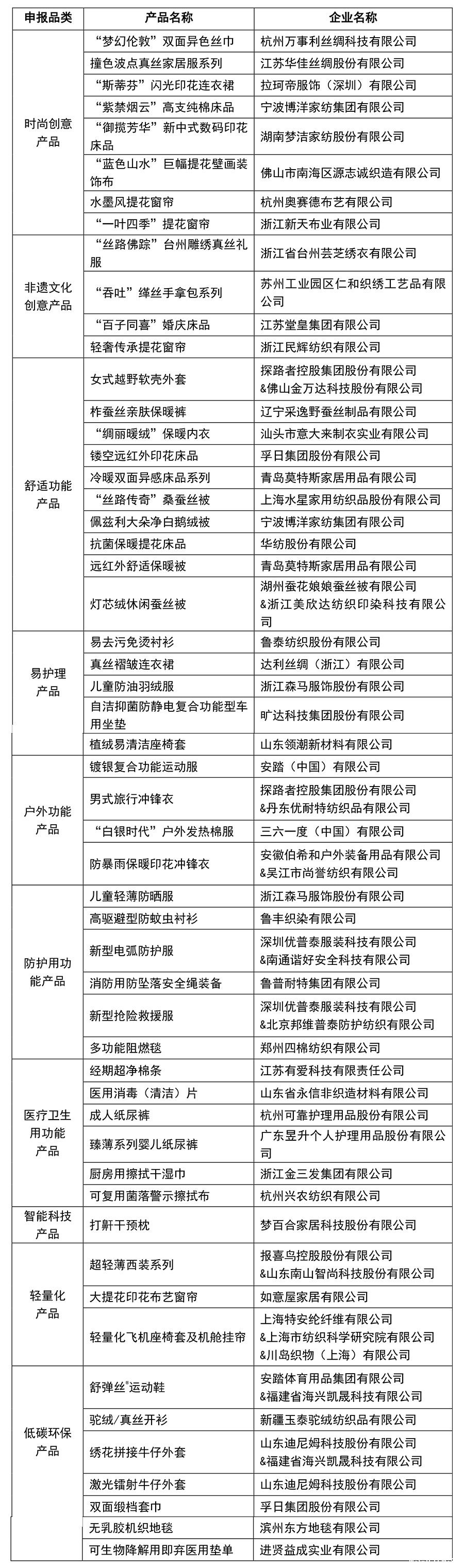
培育和推广2018年度十大类纺织创新产品获选产品及单位名单

※ 有关作品版权事宜请联系:010-84463638转8850 电子邮箱:info#texleader.com.cn
bet伟德娱乐手机版官方微信

© 2025 伟德的真网址 版权所有
京ICP备10009259号-3
京公网安备 11010502045125号